你好,欢迎来到资源强制回收产业技术创新战略联盟 登陆
关闭窗口
当前所在位置:首页 > 行业资讯 > 热点资讯 >

我国电池产业政策法规体系构架

发布时间:2026-01-09 14:33:20   来源:电池工业    浏览次数:


资源强制回收环保产业技术创新战略联盟梳理了国内电池材料、电池生产、废电池回收处理产业链有关政策法规。汇集了我国发展新能源、加强生态环境保护、推行生产者责任延伸制度、推进电池碳足迹管理,实施企业ESG管理相关政策法规。

目前,我国电池产业政策法规体系构架大致分为:

(1)新能源产业政策;

(2)电动汽车与动力电池产业政策;

(3)电池与材料产业政策;

(4)生产者责任延伸制度与废电池综合利用产业政策;

(5)“无废城市建设”与废电池回收相关政策;

(6)电池环境管理、清洁生产与节能减排政策;

(7)电池产品碳足迹管理政策;

(8)电池行业财税政策。




(5)无废城市建设与再生资源回收体系试点城市以及废电池回收处理
图片




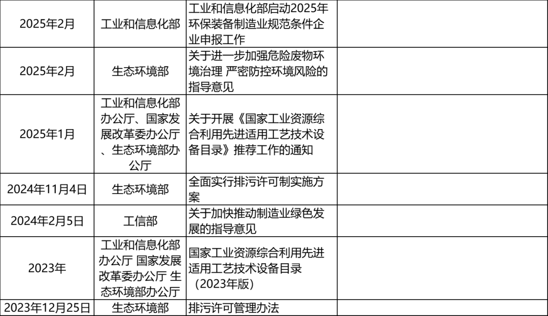
(6)电池环保、清洁生产、节能减排、绿色发展政策
图片
图片
图片
图片
图片
图片
图片
图片
图片